Die Analyse zur Flexibilisierung von Studienverläufen ist in PhydidB – Workshop: Konsequenzen aus 3 Jahren Studienreformforschung zu finden.
Studiengang-Analyse
Wie sieht die Struktur des Physikstudiums aus? Wie sieht die Struktur von Physikstudiengängen aus? Wie sieht die Struktur von guten Physikstudiengängen aus?
- Gibt es bestimmte Muster, die man erkennen kann?
- Sind quasi alle Studiengänge gleich?
- Gibt es ein paar wenige ‚Geschmacksrichtungen‘?
Dieses Projekt beschäftigt sich mit der Erhebung und dem Vergleich von Physikstudiengängen im deutschsprachigen Raum mit dem Ziel die oben stehenden Fragen zu beantworten.
Unter der Struktur eines Studienganges verstehen wir die Kombination aus Lerninhalten (also welche Themen/Inhalte kommen in welchem Umfang vor) und Zusammenhängen (also wie hängen Themen/Veranstaltungen voneinander ab, was für Voraussetzungen gibt es).
Studiengang-Diagramme

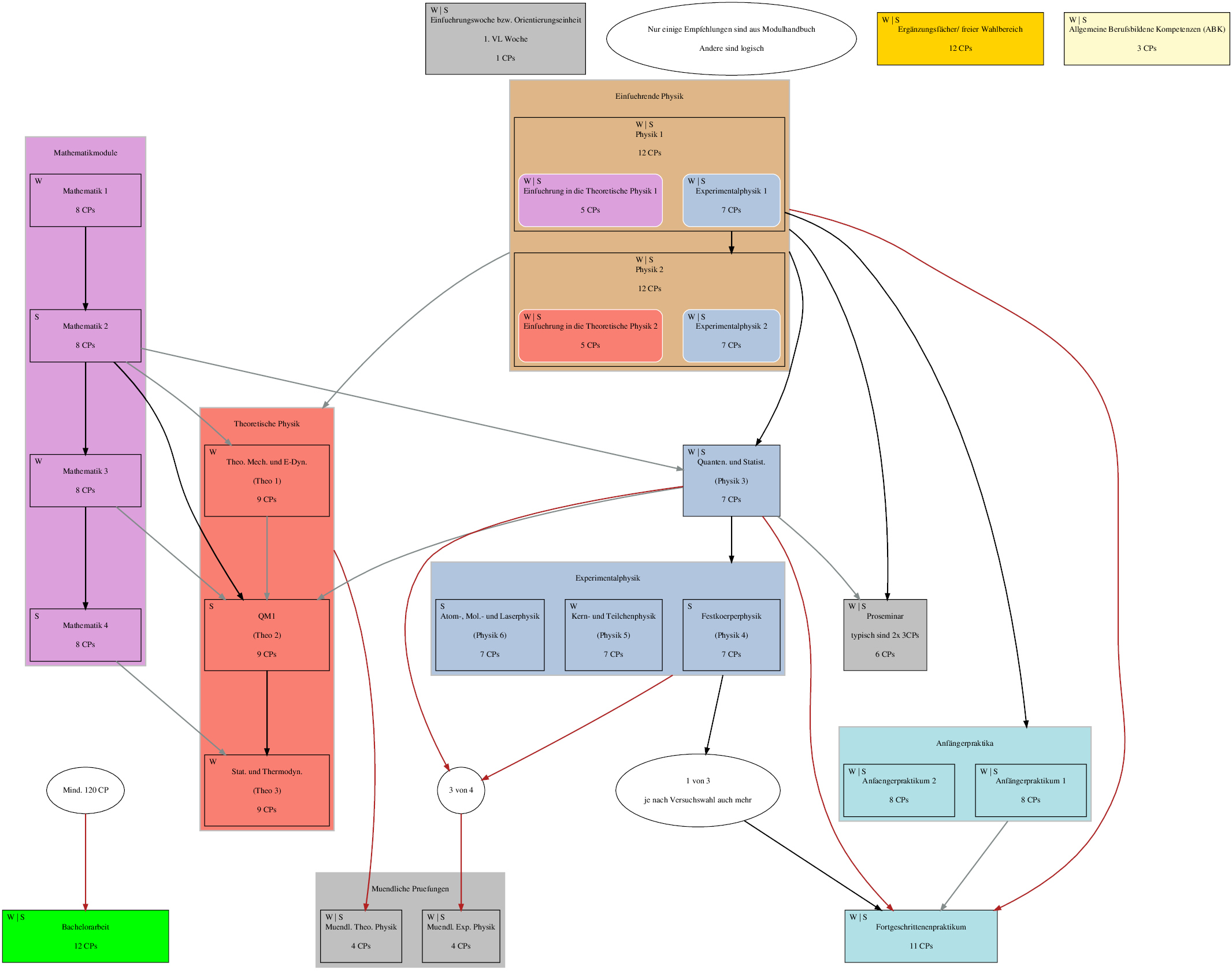
Eine Möglichkeit diese Angaben zu einem Studiengang zu erfassen ist die Nutzung des Tools zur Erstellung von Studiengang-Diagrammen. Dieses Webtool erstellt aus der Eingabe von Veranstaltungen, Modulen und Voraussetzungen eine Art „Strukturformel“ für den Studiengang wie im nebenstehenen Bild gezeigt.
Die Boxen mit abgerundeten Ecken sind Veranstaltungen. Die Boxen mit schwarzem Rand sind Module und die Boxen mit grauem Rand fassen Veranstaltungen und Module zusammen, die gemeinsame Voraussetzungen haben oder gemeinsam Voraussetzung für folgende Inhalte sind. Die Farben kodieren dabei die Art des Inhaltes: handelt es sich um eine Experimentalphysik- oder eine theoretische Physikveranstaltung, um Mathematik oder ein Praktikum etc. Die Breite der Boxen skaliert mit der Anzahl an Leistungspunkten, die für den Inhalt vergeben werden.
Die Pfeile zeigen die Zusammenhänge an. Rote Pfeile sind formale Voraussetzungen, schwarze Pfeile sind starke Empfehlungen und graue Pfeile sind schwache Empfehlungen.
Die Ellipsen beeinhalten Bedingungen, wie z.B. 2 von 3 Modulen müssen abgeschlossen sein oder eine bestimmte Leistungspunktanzahl muss bereits erbracht sein.
Die Boxen, Ellipsen und Pfeile werden durch einen Algorithmus angeordnet.
Ausblick
Im weiteren Fortschreiten des Projektes sollen Strukturen gesammelt und analysiert werden. Neben der zentralen Frage nach Gemeinsamkeiten und Unterschieden zwischen den Strukturen muss immer auch die Variation in der Darstellung durch unterschiedliche Ersteller*innen berücksichtig werden. Es stellt sich nicht nur die Frage was eine gute Struktur ist, sondern auch was eine gut dargestellte Struktur ist.
Die eingangs gestellten Fragen nach Mustern, Ähnlichkeit und ‚Geschmacksrichtungen‘ von Physikstudiengängen im deutschprachigen Raum soll mit Hilfe der eingereichten Diagramme beantwortet werden. Für den Vergleich von Diagrammen können Aspekete wie die Anzahl der Verbindungen, die Notwendigkeit von Gruppierung und Muster wie Säulen, Kreuzungen, Nadelöhre und andere ausgewertet werden.
Mehr Infos
Mehr Infos zur Konzeption des Tools finden sich hier:
- Beitrag vom Studienreformforum 2019, in dem die Idee der Studiengang-Diagramme erstmals diskutiert wird
- Die Konzeption und erste Erfahrungen mit dem Tool wurden auf der Frühjahrstagung 2021 vorgestellt und ebenfalls in PhyDid B dokumentiert.
- Eine erste Auswertung von 14 fachwissenschaftlichen Physik-Ba-Studiengängen findet sich in einem Beitrag zur DPG-Frühjahrstagung 2022
- Verschiedene Ansätze zur und Erfahrungen mit der Flexibilisierung von Studiengängen wurden auch im Workshop auf der DPG-Frühjahrstagung 2022 diskutiert